全站导航
学校概况
关于我们
董事长致辞
机构设置
学校荣誉
校园风采
新闻动态
新闻中心
通知公告
学生天地
教育教学
语文教研组
数学教研组
外语教研组
计算机教研组
综合组
体育教研组
专业教研组
教学教研
教学成果
就业指导
专业设置
计算机网络技术
数字媒体技术应用
艺术设计与制作
旅游服务与管理
航空服务
幼儿保育
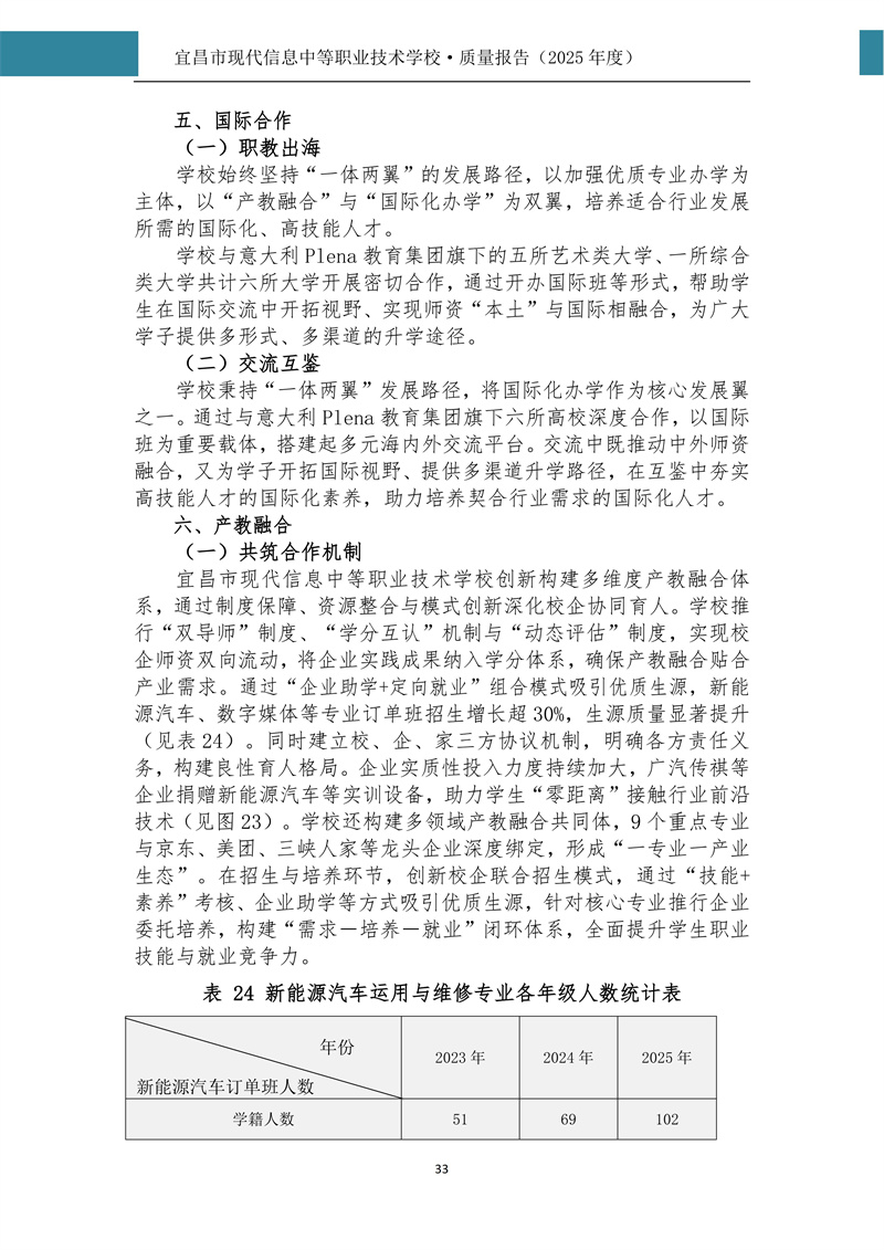
新能源汽车应用与维修
跨境电子商务
护理专业
3D打印技术应用
物联网应用技术
大数据应用技术专业
无人机专业
招生就业
校企合作
优秀毕业生
宣传手册
联系我们
在线留言
学校概况
关于我们
董事长致辞
机构设置
学校荣誉
校园风采
新闻动态
新闻中心
通知公告
学生天地
教育教学
语文教研组
数学教研组
外语教研组
计算机教研组
综合组
体育教研组
专业教研组
教学教研
教学成果
就业指导
专业设置
计算机网络技术
数字媒体技术应用
艺术设计与制作
旅游服务与管理
航空服务
幼儿保育
新能源汽车应用与维修
跨境电子商务
护理专业
3D打印技术应用
物联网应用技术
大数据应用技术专业
无人机专业
招生就业
校企合作
优秀毕业生
宣传手册
联系我们
在线留言
全站导航
新闻动态
新闻中心
通知公告
学生天地
首页
>
新闻动态
>
通知公告
宜昌市现代信息中等职业技术学校质量报告(2025年度)
发布时间:2025.12.12
浏览次数:
302
上一篇:
宜昌市现代信息中等职业技术(技工)学校2025年度食堂食材供应采购项目中标结果公告
下一篇:
现代信息学校 | 2026年教师招聘公告