项目概况:宜昌市现代信息中等职业技术(技工)学校2025年度食堂食材供应采购项目的潜在投标人应在湖北华审工程造价咨询有限公司(宜昌市伍家岗区沿江大道特162号福江铭座21楼)获取招标文件,并于2025年09月23日09时00分(北京时间)前提交投标文件。
一、项目基本情况
1、项目编号:HSZB-2025-117
2、项目名称:宜昌市现代信息中等职业技术(技工)学校2025年度食堂食材供应采购项目
3、采购方式:公开招标
4、最高限价:本项目采用折扣报价,投标人报价只需报折扣系数(K),其中0<K≤100。关于报价的详细说明见招标文件第三章采购需求。
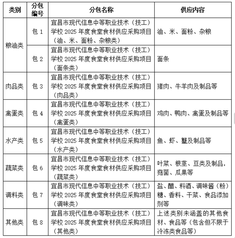
5、采购需求:宜昌市现代信息中等职业技术(技工)学校2025年度食堂食材供应采购项目共8个分包,具体分包如下,每个包公开遴选三家供应商为学校提供物资采购及配送服务。

6、合同履行期限:一年。
7、本项目(是/否)接受联合体投标:否。
8、本项目(是/否)接受合同分包:否。
二、投标人必须具备的资格条件
1、满足《中华人民共和国政府采购法》第二十二条规定,即:
(1)具有独立承担民事责任的能力;
(2)具有良好的商业信誉和健全的财务会计制度;
(3)具有履行合同所必需的设备和专业技术能力;
(4)有依法缴纳税收和社会保障资金的良好记录;
(5)参加政府采购活动前三年内,在经营活动中没有重大违法记录;
(6)法律、行政法规规定的其他条件。
2、单位负责人为同一人或者存在直接控股、管理关系的不同投标人,不得参加本项目同一合同项下的政府采购活动。
3、为本项目提供整体设计、规范编制或者项目管理、监理、检测等服务的投标人,不得再参加本项目的其他采购活动。
4、未被列入失信被执行人、重大税收违法失信主体,未被列入政府采购严重违法失信行为记录名单。
5、本项目的特定资格要求
5.1包2面条类投标人须具备行政主管部门颁发的有效《食品生产小作坊许可证》或《食品生产许可证》或《食品经营许可证》,且证书的许可范围含所投货物类别。(提供证书复印件并加盖投标人公章;《食品生产小作坊许可证》或《食品经营许可证》,纳入“多证合一”登记改革的地区,提供的营业执照的“许可项目”包括所投食材类别的也予认可)
5.2其余分包投标人须具备行政主管部门颁发的有效《食品生产许可证》或《食品经营许可证》,且证书的许可范围含所投食材类别。(提供证书复印件并加盖投标人公章;“仅销售预包装食品”的企业可提供食品经营备案证明;《食品经营许可证》纳入“多证合一”登记改革的地区,提供的营业执照的“许可项目”包括所投食材类别的也予认可)。
5.3投标人须承诺按照学校食堂信息化管理的要求配备必要的财务管理软件和设备,提供承诺函原件。
5.4投标人可以自主选择任意包参与投标,当一个投标人同时在多个包排名第一时,则按其承诺函承诺顺序保留其中两个包的中标供应商资格,同时放弃另外包的中标供应商资格。(投标人同时参与多个包,需按本项目招标文件第六章“多包中标顺序承诺函”文件格式提供承诺函原件,投标人未提供承诺函或多个包提供承诺函不一致时,则其投标无效。)
三、获取招标文件
1、时间:2025年09月02日至2025年09月09日,每天上午08:30至11:30,下午14:30至17:30(北京时间,法定节假日除外)
2、地点:湖北华审工程造价咨询有限公司(宜昌市伍家岗区沿江大道特162号福江铭座21楼)
3、方式:投标人凭法定代表人身份证明或法定代表人授权委托书(加盖公章和法定代表人印章并附身份证复印件)原件和本人第二代有效居民身份证原件获取招标文件。
4、售价:每包300元,售后不退。
四、投标文件提交
1、开始时间:2025年09月23日08时30分(北京时间)
2、截止时间:2025年09月23日09时00分(北京时间)
3、地点:湖北华审工程造价咨询有限公司会议室(宜昌市伍家岗区沿江大道特162号福江铭座21楼)
五、开启
1、时间:2025年09月23日09时00分(北京时间)
2、地点:湖北华审工程造价咨询有限公司会议室(宜昌市伍家岗区沿江大道特162号福江铭座21楼)
六、公告期限
自本公告发布之日起5个工作日
七、其他补充事宜
投标文件逾期送达的或者未送达到指定地点,采购人不予受理。投标截止时间是否有变化,请关注本次采购过程中发布的变更公告或澄清修改文件中的相关信息。
八、对本次招标提出询问,请按以下方式联系
1.采购人信息
名称:宜昌市现代信息中等职业技术(技工)学校
地址:宜昌市伍家岗区桔乡路498号
联系方式:18607202341
2.采购代理机构信息
名称:湖北华审工程造价咨询有限公司
地址:宜昌市伍家岗区沿江大道特162号福江铭座21楼
联系方式:0717-6775732
3.项目联系方式
项目联系人:宋妍妍、方天涯
电话:0717-6775732
宜昌市现代信息中等职业技术(技工)学校
2025年9月2日